விலங்கியல் - உயிரிகளின் இனப்பெருக்கம் | 12th Zoology : Chapter 1 : Reproduction in Organisms
அலகு - I
உயிரிகளின் இனப்பெருக்கம்
பாடம் 1
பாரமீசியம் பால் மற்றும் பாலிலி எனும் இருவகை இனப்பெருக்கத் திறனையும் பெற்றுள்ளது

பாட உள்ளடக்கம்
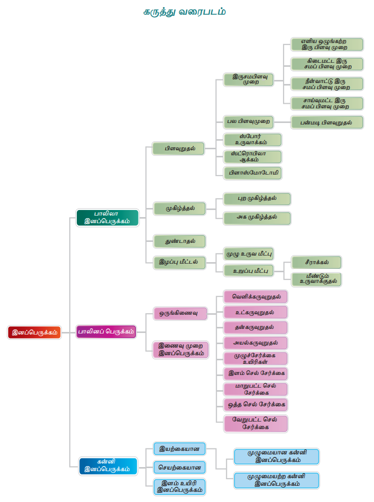
1.1 இனப்பெருக்க முறைகள்
1.2 பாலிலி இனப்பெருக்கம்
1.3 பாலினப்பெருக்கம்
கற்றலின் நோக்கங்கள் :
* உயிரிகளில் பாலிலி இனப்பெருக்க முறைகளைக் கற்றல்.
* பாலிலி இனப்பெருக்கத்தின் முக்கியத்துவத்தை புரிந்துணர்தல்.
* பல்வேறு பாலினப்பெருக்க முறைகளை அறிந்து கொள்ளுதல்.
* பாலினப்பெருக்கத்தின் முக்கியத்துவம் மற்றும் பயன்களையும் பரிணாமத்தில் அதன் பங்கினையும் உணர்தல்.
உயிரினங்களின் வாழ்க்கை சுழற்சியில் பிறப்பு, வளர்ச்சி, முதிர்ச்சி, இனப்பெருக்கம் மற்றும் இறப்பு ஆகிய நிகழ்வுகள் காணப்படுகின்றன. இனப்பெருக்கம் என்பது அனைத்து உயிரினங்களின் அடிப்படை பண்பாகும். இந்த உயிரியல் நிகழ்வின் மூலம் உயிரிகள் தங்கள் சேய்களை உருவாக்குகின்றன. இச்சேய் உயிரிகள் வளர்ந்து முதிர்ச்சியடைந்த பின் இனப்பெருக்க நிகழ்வை தொடர்கின்றன.
இவ்வாறாக, இனப்பெருக்கத்தினால் சிற்றினத் தொடர்ச்சி ஏற்படுவதுடன் உயிரினங்களினூடே மாறுபாடுகளும் தோன்றுகின்றன. இந்த மாறுபாடுகள் உயிரினங்களின் தகவமைப்பு மற்றும் பரிணாமத்திற்கு அத்தியாவசியமானவை ஆகும்.
