கேள்வி பதில் மற்றும் தீர்வுகள் | எண்கள் | பருவம் 1 அலகு 1 | 6 ஆம் வகுப்பு கணக்கு - பயிற்சி 1.4 | 6th Maths : Term 1 Unit 1 : Numbers
பயிற்சி 1.4
1. கோடிட்ட இடங்களை நிரப்புக.
(i) 843 இன் அருகிலுள்ள 100 இன் மதிப்பு_______________.
[விடை : 800]
(ii) 756 இன் அருகிலுள்ள 1000 இன் மதிப்பு_____________.
[விடை : 1000]
(iii) 85654 இன் அருகிலுள்ள 10000 இன் மதிப்பு____________.
[விடை : 90000]
2. சரியா, தவறா எனக் கூறுக.
(i) 8567 ஆனது 8600 என அருகிலுள்ள 10 இக்கு முழுமைப்படுத்தப்பட்டுள்ளது. [தவறு]
(ii) 139 ஆனது 100 என அருகிலுள்ள 100 இக்கு முழுமைப்படுத்தப்பட்டுள்ளது. [சரி]
(iii) 1,70,51,972 ஆனது 1,70,00,000 என அருகிலுள்ள இலட்சத்திற்கு முழுமைப்படுத்தப்பட்டுள்ளது. [தவறு]
3. பின்வரும் எண்களைக் கொடுக்கப்பட்ட இட மதிப்பிற்கு முழுமைப்படுத்துக.
(i) 4,065; நூறு
(ii) 44,555; ஆயிரம்
(iii) 86,943; பத்தாயிரம்
(iv) 50,81,739; இலட்சம்
(v) 33,75,98,482; பத்துக் கோடி
தீர்வு :
(i) 4,065; நூறு
4065 –ஐ நூறுகளுக்கு முழுமையாக்க வேண்டும்
நூறாவது இடமதிப்பில் உள்ள எண் 0
0 இன் வலதுபக்க எண் 6 > 5 .
ஃ 0 உடன் 1ஐக் கூட்ட 0 + 1 = 1

41 என்ற எண்ணின் வலது பக்க இலக்கங்களை பூச்சியமாக்க நமக்குக் கிடைப்பது 4100
(ii) 44,555; ஆயிரம்
44,555 – ஐ ஆயிரங்களுக்கு முழுமையாக்க வேண்டும்
ஆயிரமாவது இடமதிப்பில் உள்ள எண் 4
4 இன் வலதுபக்க எண் 5 ≥ 5
ஃ 4 உடன் 1ஐக் கூட்ட 4 + 1 = 5

45 என்ற எண்ணின் வலது பக்க இலக்கங்களை பூச்சியமாக்க நமக்குக் கிடைப்பது 45000
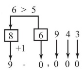
(iii) 86,943; பத்தாயிரம்
86,943–ஐ பத்தாயிரங்களுக்கு முழுமைப்படுத்த வேண்டும் பத்தாயிரம் இடமதிப்பில் உள்ள எண் 8
8 இன் வலதுபக்க எண் 6 > 5
ஃ 8 உடன் 1ஐக் கூட்ட 8 +1 = 9

9 என்ற எண்ணின் வலது பக்க இலக்கங்களை பூச்சியமாக்க நமக்குக் கிடைப்பது 90,000
(iv) 50,81,739; இலட்சம்
50,81,739–ஐ இலட்சங்களுக்கு முழுமைப்படுத்த வேண்டும்
இலட்சம் இடமதிப்பில் உள்ள எண் 0
8 இன் வலது பக்க எண் 8 > 5
ஃ 0 உடன் 1 ஐக் கூட்ட 0 + 1 = 1

51 என்ற எண்ணின் வலது பக்க இலக்கங்களை பூச்சியமாக்க நமக்குக் கிடைப்பது 51,00,000
(v) 33,75,98,482; பத்துக்கோடி
33,75,98,482 –ஐ பத்துகோடிகளுக்கு முழுமைப்படுத்த வேண்டும்
பத்துகோடி இடமதிப்பில் உள்ள எண் 3
3 இன் வலதுபக்க எண் 3 < 5 (3 ≥ pppp5)
ஃ 3 என்ற எண்ணை மாற்றத் தேவையில்லை

3 என்ற எண்ணின் வலது பக்க இலக்கங்களை பூச்சியமாக்க நமக்குக் கிடைப்பது 30,00,00,000
4. 157826 மற்றும் 32469 இன் கூட்டலைப் பத்தாயிரத்திற்கு முழுமையாக்கி உத்தேச மதிப்பு காண்க.
தீர்வு :

5. ஒவ்வோர் எண்ணையும் அருகிலுள்ள நூறுகளுக்கு முழுமைப்படுத்துக.
(i) 8074 + 4178
(ii) 1768977 + 130589
தீர்வு :
(i) 8074 + 4178
8074 – ஐ நூறுகளுக்கு முழுமைப்படுத்தக் கிடைப்பது 8100
4178 – ஐ நுறுகளுக்கு முழுமைப்படுத்தக் கிடைப்பது 4200
கூடுதல் 12300

(ii) 1768977 + 130589
17,68,977 –ஐ நூறுகளுக்கு முழுமைப்படுத்தக் கிடைப்பது 17,69,000
1,30,589 –ஐ நுறுகளுக்கு முழுமைப்படுத்தக் கிடைப்பது 1,30,600
கூடுதல் 18,99,600

6. ஒரு நகரத்தில் 2001ஆம் ஆண்டு மக்கள் தொகை 43,43,645 ஆகவும் 2011 ஆம் ஆண்டில் 46,81,087 ஆகவும் இருந்தது. அதிகரித்துள்ள மக்கள் தொகையின் உத்தேச மதிப்பை ஆயிரங்களில் முழுமையாக்குக.
தீர்வு :

புறவய வினாக்கள்
7. ஓர் எண்ணை ஆயிரங்களில் முழுமையாக்கினால் கிடைப்பது 11000 எனில் அந்த எண்
(அ) 10345
(ஆ) 10855
(இ) 11799
(ஈ) 10056
[விடை : (ஆ) 10855]
குறிப்பு :

8. 76812 இன் அருகிலுள்ள நூறுகளின் உத்தேச மதிப்பு
(அ) 77000
(ஆ) 76000
(இ) 76800
(ஈ) 76900
[விடை : (இ) 76800]
குறிப்பு :

9. 9785764 இன் அருகிலுள்ள இலட்சத்தின் உத்தேச மதிப்பு
(அ) 9800000
(ஆ) 9786000
(இ) 9795600
(ஈ) 9795000
[விடை : (அ) 9800000]
குறிப்பு :

10. 167826 மற்றும் 2765 ஆகியவற்றின் கழித்தலை அருகிலுள்ள ஆயிரங்களுக்கு முழுமையாக்கக் கிடைக்கும் உத்தேச மதிப்பு
(அ) 180000
(ஆ) 165000
(இ) 140000
(ஈ) 155000
[விடை : (ஆ) 165000]
குறிப்பு :
