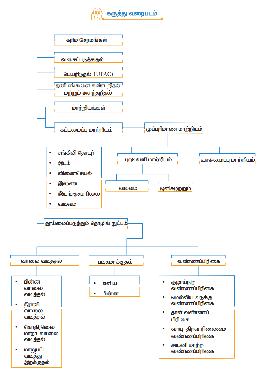
கரிம சேர்மங்களை தூய்மைப்படுத்துதல்
சேர்மங்களின் அமைப்பு, அதன் இயற் பண்புகள், வேதிப் பண்புகள் மற்றும் உயிரிப் பண்புகளை பற்றி அறிய அச்சேர்மங்கள் அவற்றின் தூய நிலையில் இருப்பது அவசியமாகிறது. கரிமச் சேர்மங்களைத் தூய்மை செய்ய பல முறைகள் உள்ளன. கரிம சேர்மத்தில் அடங்கியுள்ள மாசுக்களின் தன்மை மற்றும் கரிமச் சேர்மத்தின் தன்மையைச் சார்ந்து பயன்படுத்தப்படவேண்டிய முறை தீர்மானிக்கப்படுகிறது. கரிமச் சேர்மங்களை பிரித்தெடுக்க மற்றும் தூய்மைப்படுத்த பெரும்பாலும் பயன்படுத்தபடும் முறைகளாவன அ) படிகமாக்குதல் ஆ) பதங்கமாக்குதல் இ) வாலைவடித்தல் ஈ) பின்னவாலை வடித்தல் உ) நீராவியால் வாலை வடித்தல் ஊ) கொதி நிலை மாறா வாலைவடித்தல் (Azeotropic Distillation) எ) வகையீட்டு வாலைவடித்தல் ஏ) வண்ணப்பிரிகை முறை

பென்சாயிக் அமிலம், நாப்தலீன் மற்றும் கற்பூரம் போன்ற சேர்மங்களை சூடுபத்தும்போது அவைகள் திண்ம நிலையிலிருந்து உருகாமல் (நீர்ம நிலை அடையாமல்) நேரடியாக ஆவி நிலைக்கு மாறுகின்றன. ஆவியை குளிரச் செய்யும்போது திண்மப் பொருள் மீளவும் பெறப்படுகிறது. இத்தகைய செயல்முறை பதங்கமாக்கல் எனப்படும். எளிதில் ஆவியாகும் மற்றும் ஆவியாகாத திடப்பொருள் கலவையை பிரித்தெடுக்க இம்முறை சிறந்ததாகும். சில சேர்மங்கள் மட்டுமே பதங்கமாகும் தன்மையை பெற்றிருப்பதால் இம்முறையை பயன்படுத்துவது வரம்பிற்குட்பட்டது.
தூய்மை செய்யப்பட வேண்டிய பொருள் ஒரு பீக்கரில் எடுத்துக் கொள்ளப்படுகிறது. அதன்மேல் ஒரு கண்ணாடி சிற்றகல் கொண்டு மூடப்படுகிறது. பீக்கர் சிறிது நேரம் சூடுபடுத்தப்படுகிறது மற்றும் வெளிப்படும் ஆவி சிற்றகலின் அடிப்பகுதியில் சுருங்கி சேகரமாகிறது. பின்னர் அக்கண்ணாடிச் சிற்றகல் அகற்றப்பட்டு படிகங்கள் சேகரிக்கப்படுகின்றன. சில கரிம சேர்மங்கள் அவைகளின் உருகு நிலைக்கு கீழ் உள்ள வெப்பநிலைகளில் அதிக ஆவி அழுத்தத்தினை பெற்றிருக்கும் எனில் அத்தகைய சேர்மங்களுக்கு இம்முறை பொருந்தும். நாப்தலீன், பென்சோயிக் அமிலம் போன்ற சேர்மங்கள் எளிதில் பதங்கமாகும். குறைவான ஆவி அழுத்தமுடைய சேர்மங்களை வெப்பப்படுத்தும்போது எளிதில் சிதைவுறும் இத்தகைய சேர்மங்களை குறைந்த அழுத்தத்தில் பதங்கமாக்குதல் முறையில் தூய்மை செய்யலாம். இம்முறைக்கான உபகரண அமைப்பானது, குறைந்த இடைவெளிகளில் அதிக அளவுடைய வெப்பப்படுத்தும் மற்றும் குளிர்விக்கும் புறப்பரப்புகளை பெற்றிருக்க வேண்டும். ஏனெனில், குறைவான ஆவி அழுத்தம் உடைய சேர்மங்களில், ஆவி நிலையில் உள்ள அச்சேர்மங்களின் அளவு மிகவும் குறைவானதாகும்.
2. படிகமாக்குதல்:
கரிம திட பொருள்களைக் தூய்மைப் படுத்துவதற்கு மிகப் பரவலாக பயன்படுத்தப்படும் முறையாகும். இம்முறை கீழ்கண்ட படிகளில் நிகழ்த்தப்படுகிறது.
(i) கரைப்பானைத் தேர்ந்தெடுத்தல்: பெரும்பாலான கரிமச் சேர்மங்கள் சகப்பிணைப்பு சேர்மங்களாக உள்ளதால் முனைவுள்ள கரைப்பானான நீரில் எல்லா சேர்மங்களும் கரைவதில்லை. எனவே (தகுந்த) கரைப்பானை தேர்ந்தெடுத்தல் அவசியமாகிறது. ஆய்வுக் குழாயில் தூளாக்கட்பட்ட கரிமச் சேர்மம் எடுத்துக்கொள்ளப்பட்டு, முழுவதும் கரையும் வரை சிறிது சிறிதாக கரைப்பான் சேர்க்கப்பட்டு வெப்பப்படுத்துதலுடன் நன்கு கலக்கப்படுகிறது. திடப்பொருளானது வெப்பப்படுத்தும்போது முழுவதுமாக கரைந்து, குளிர்விக்கும்போது அதிகபட்சமான படிகங்களைத் தருமாயின் அந்தக் கரைப்பானே தகுந்த கரைப்பானாகும். இச்செயல் முறையானது பென்சீன், ஈதர், அசிட்டோன் மற்றும் ஆல்கஹால் போன்ற கரைப்பான்களைக் கொண்டு தகுந்த கரைப்பானைத் தேர்ந்தெடுக்கும் வரை மீளவும் நிகழ்த்தப்படுகிறது.
(ii) கரைசல் தயாரித்தல் கரிமச் சேர்மமானது குறைந்தபட்ச அளவு தகுந்த தெரிவு செய்யப்பட்ட கரைப்பானில் கரைக்கப்படுகிறது. நிறமுள்ள பொருள் ஏதேனும் இருப்பின் அதன் நிறத்தினை நீக்க சிறிதளவு விலங்குக்கரி சேர்க்கப்படுகிறது. திரவத்தின் தன்மையினைப் பொறுத்து அதாவது கரைப்பானானது குறைவான அல்லது அதிக கொதிநிலை உடையதா என்பதன் அடிப்படையில் சேர்மமானது கொதிநீருள்ள கலனின் மூலமாகவோ அல்லது கம்பிவலையின் மீது கலனை வைத்தோ வெப்பப்படுத்துதல் நிகழ்த்தப்படுகிறது.
(iii) சூடான கரைசலை வடிகட்டுதல் மேற்கண்டுள்ளவாறு உருவாக்கப்பட்ட சூடான கரைசலை புனலில் வைக்கப்பட்டுள்ள நீள்வரிமடி வடிதாள் (fluted filter paper) கொண்டு வடிகட்ட வேண்டும்.
(iv) படிகமாக்கல்: சூடான வடிநீரானது பின்னர் குளிர்விக்கப்படுகிறது. பெரும்பாலான மாசுப்பொருள்கள் வடிதாளிலேயே தங்குகின்றன, தூய திண்மப் பொருள் படிகமாகப் பிரிகின்றது. அதிக அளவு படிகங்கள் உருவாகிய நிலையில் படிகமாதல் நிறைவு பெறுகிறது. படிகமாதல் வேகம் குறைவாக இருப்பின், பீக்கரின் பக்கவாட்டுச் சுவரினை கண்ணாடிக் குச்சியினால் உராயச் செய்வதன் மூலமாகவோ அல்லது மிகச் சிறிதளவு தூய படிகத்தை கரைசலில் சேர்ப்பதன் மூலமாகவோ படிகமாதலைத் தூண்டலாம்.
(v) படிகத்தினை பிரித்தெடுத்து உலர வைத்தல் மூலக்கரைசலிலிருந்து படிகங்கள் வடிகட்டுதல் மூலம் பிரித்தெடுக்கப்படுகிறது. புக்னர் புனல் மூலம் குறைந்த அழுத்தத்தினைப் பயன்படுத்தி வடிகட்டுதல் நிகழ்த்தப்படுகிறது. மூலக் கரைசல் முழுவதும் வடிகட்டும் குடுவையில் சேகரிக்கப்பட்ட பின்னர், சிறிதளவு தூய குளிர்ந்த கரைப்பானைக் கொண்டு படிகங்கள் கழுவப்பட்டு பின் உலர்த்தப்படுகிறது.
இம்முறை எளிதில் ஆவியாகாத மாசுக்கள் உள்ள நீர்மங்களை தூய்மைப்படுத்தவும், வேறுபட்ட கொதிநிலை கொண்ட நீர்ம கலவைகளை அதன் பகுதிப் பொருட்களாக பிரிப்பதற்கும் பயன்படுகிறது. பகுதிப் பொருட்களின் கொதிநிலை வேறுபாட்டின் அடிப்படையின் பல்வேறு வாலை வடித்தல் முறைகள் உள்ளன. அவையாவன (i) எளிய வாலை வடித்தல் (ii) பின்ன வாலை வடித்தல் மற்றும் (iii) நீராவியால் வாலை வடித்தல். வாலை வடித்தல் முறையில் மாசுள்ள நீர்மம் கொதிக்க வைக்கப்படுகிறது. இதனால் வெளிப்படும் ஆவி சேகரிக்கப்பட்டு, மேலும் குளிர்விக்கப்படுகிறது. இதனால் உருவாகும் தூய நீர்மம் சேகரிக்கும் கலனில் சேகரிக்கப்படுகிறது. இம்முறை எளிய வாலை வடித்தல் எனப்படும். கொதி நிலையில் அதிக வேறுபாடு (சுமார் குறைந்தபட்சம் 40K) உள்ள நீர்மங்கள் மற்றும் சாதாரண அழுத்தத்தில் சிதைவடையாத நீர்மங்கள் எளிய வாலை வடித்தல் முறையின் மூலம் தூய்மைப்படுத்தப்படுகின்றன. (எ.கா) நைட்ரோபென்சீன் (C6H5NO2 (b.pt 484K) மற்றும் பென்சீன் (C6H6 (b.pt354 K); டைஎத்தில் ஈதர் (b.pt 308K) மற்றும் எத்தில் ஆல்கஹால் (b.pt 351K).
பின்ன வாலை வடித்தல்: மிகச்சிறிய கொதிநிலை வேறுபாடு கொண்ட நீர்மங்கள் அடங்கிய கலவையிலிருந்து அந்த நீர்மங்களை தனித்தனியே பிரித்தெடுக்கவும், அவைகளை தூய்மைப்படுத்தவும் இம்முறை பயன்படுகிறது. பின்ன காய்ச்சி வடித்தலில், காய்ச்சி வடிக்கும் கலன் மற்றும் குளிர்விப்பான் ஆகியவற்றோடு ஒரு பிரிகை அடுக்கு (fractionating column) இணைக்கப்படுகிறது. குளிர்விப்பானின் மேற்புறத்திற்கு அருகில் இருக்குமாறு பிரிகை அடுக்கில் வெப்பநிலைமானி பொருத்தப்படுகிறது. இவ்வமைப்பு குளிர்விப்பானின் வழியே செல்லும் ஆவியின் வெப்பநிலையைக் குறித்துக் கொள்ள உதவுகிறது. நீர்மக் கரைசலில் கலந்துள்ள பகுதிப் பொருட்களை அவற்றின் ஆவி நிலைகளில் பிரித்தெடுத்து பின் குளிர்வித்து பிரித்தெடுக்கும் இம்முறைக்கு பின்ன வாலை வடித்தல் என்று பெயர். தேவைக்கேற்ப பின்ன வாலை வடித்தல் மீண்டும் மீண்டும் நிகழ்த்தப்படுகிறது. பெட்ரொலியம், நிலக்கரித்தார் மற்றும் கச்சா எண்ணெய் ஆகியவற்றை காய்ச்சி வடிக்க பெருமளவில் இம்முறை பயன்படுகிறது.
இம்முறை திட மற்றும் திரவப் பொருள்களுக்கு பொருந்தக்கூடியதாகும். இம்முறையில் வாலை வடிக்கப்படும் சேர்மங்கள், நீராவி வெப்ப நிலையில் சிதைவுறாமல் இருத்தல் வேண்டும். 373K வெப்பநிலையில் குறிப்பிடத்தக்க அளவில், உயர் ஆவிஅழுத்த மதிப்பை பெற்றிருக்க வேண்டும். மேலும் சேர்மமானது நீரில் கரையாத தன்மையினையும், கரைந்துள்ள மாசுக்கள் எளிதில் ஆவியாகா தன்மையினையையும் பெற்றிருத்தல் வேண்டும். (படம்: 11.4)

மாசுள்ள நீர்மம் கோளக அடிப்பகுதி உடைய குடுவையில் சிறிது நீருடன் சேர்த்து எடுத்துக்கொள்ளப்படுகிறது. இக்குடுவை ஒருபுறம் கொதிகலன், மற்றொருபுறம் நீர் குளிர்விப்பானுடன் இணைக்கப்படுகிறது. வெப்பப்படுத்தும்போது, கோளக வடிவ குடுவையிலுள்ள நீர்ம கலவையின் சிறுதுளிகள் குளிர்விப்பானில் புகுவதை தடுக்க, குடுவை சாய்வாக வைக்கப்படுகிறது. குடுவையிலுள்ள கலவை வெப்பப்படுத்தப்பட்டு பின்னர் அதனுள் நீராவி செலுத்தப்படுகிறது. சேர்மங்களின் ஆவியானது நீராவியுடன் கலந்து வெளியேறி குளிர்விப்பானுக்குள் செல்கிறது. குளிர்விக்கப்பட்ட கலவையில் உள்ள நீர் மற்றும் கரிமச் சேர்மம் பின்னர் பிரித்தெடுக்கப்படுகிறது. தாவரம் மற்றும் பூக்களிலிருந்து பெறப்படும் அத்தியாவசிய எண்ணெய்களையும் பிரித்தெடுக்கவும், அனிலீன், டர்பன்டைன் எண்ணெய் போன்றவற்றை பெருமளவில் தயாரிக்கவும் இம்முறை பயன்படுகிறது.
5. கொதிநிலை மாறா (அசியோடிரோபிக்) வாலை வடித்தல்
சில திரவங்களின் கலவையினை பின்ன வாலை வடித்தல் முறையின் மூலம் பிரித்தெடுக்க இயலாது. கொதிநிலை மாறா வாலை வடித்தல் முறையின் மூலம் மட்டுமே தூய்மைப்படுத்த இயலக்கூடிய கலவைகள் மாறா கொதிநிலைச் சேர்மங்கள் (azeotropes) என அழைக்கப்படுகின்றன. இத்தகைய சேர்மங்கள் மாறாத கொதிநிலையை பெற்றுள்ளன. இக்கலவையானது குறிப்பிட்ட கொதிநிலையில் ஒரே பகுதிப்பொருளாக வாலை வடிகிறது. எடுத்துக்காட்டு எத்தனால் மற்றும் நீர் ஆகியன 95.87:4.13 விகிதத்தில் உள்ள கலவை.
இம்முறையில், மூன்றாவதாக மற்றொரு பகுதிப் பொருளான C6H6, CCl4, ஈதர், கிளிசரால் கிளைக்கால் போன்ற நீர் நீக்கும் காரணியின் முன்னிலையில், அக்காரணிகளால் மாறா கொதிநிலைச் சேர்மக் கலவையில் உள்ள ஒரு பகுதிப் பொருளின் பகுதி அழுத்தம் குறைக்கப்படுகிறது. மேலும், அப்பகுதிப் பொருளின் கொதிநிலை ஏற்றமடைகிறது. எனவே இதன் காரணமாக மற்றொரு பகுதிப்பொருள் வாலை வடிகிறது.
C6H6, CCl4 போன்றவை குறைவான கொதிநிலையினைப் பெற்றுள்ளன. மேலும் இவைகள் நீரைக்காட்டிலும் ஆல்கஹாலின் பகுதி ஆவி அழுத்தத்தினைக் நன்கு குறைக்கின்றன. அதே போன்று கிளைக்கால், கிளிசரால் போன்ற அதிக கொதிநிலையை பெற்றுள்ள சேர்மங்கள் ஆல்கஹாலைக் காட்டிலும் நீரின் பகுதி ஆவி அழுத்தத்தினைக் குறைக்கின்றன.
6. வகையீட்டு வடித்து இறக்குதல் (Differential extraction)
ஒரு பொருளை அதன் நீர்க் கரைசலிலிருந்து தகுந்த கரிமக் கரைப்பானுடன் குலுக்கி பிரித்தெடுக்கும் செயல்முறை வடித்து இறக்குதல் எனப்படும். ஒரு கரிமச் சேர்மமானது நீரில் கரைசலாக உள்ளபோது அதனை ஒரு பிரிபுனலைப் பயன்படுத்தி பிரித்து எடுக்க இயலும். நீர்க்கரைசலானது ஒரு பிரிபுனலில் சிறிதளவு குளோரோபார்ம் அல்லது ஈதருடன் எடுத்துக்கொள்ளப்படுகிறது. கரிமக்கரைப்பானானது நீருடன் ஒன்றோடொன்று கலக்காமல் தனியாக ஒரு அடுக்கினை உருவாக்கும். பின்பு பகுதிப்பொருள்கள் மிதமாக குலுக்கப்படுகின்றது. கரிமக்கரைப்பானில் நன்கு கரையும் கரைபொருள் ஆனது கரைந்து கரிம அடுக்கிற்கு மாற்றமடைகிறது. பிரிபுனலில் உள்ள திறப்பான் திறக்கப்பட்டு இரு கரைப்பான் அடுக்குகளும் பிரிக்கப்பட்டு அதிலிருந்து கரிமச்சேர்மம் பெறப்படுகிறது.
இம்முறையானது சிறிதளவு பகுதிப்பொருள் அடங்கியுள்ள கலவையிலிருந்து பகுதிப்பொருட்களை பிரித்தெடுப்பதற்கும், தூய்மைப்படுத்துவதற்கும் மிகவும் பயனுள்ளதாகும். இதன் பெயரில் உள்ள chroma-நிறம் மற்றும் graphed - வரைத்தடம் ஆகியவற்றை குறிப்பிடுகின்றது. இம்முறை முதன் முதலில் 1906ல் M.S. ஸ்வியட் என்ற ரஷ்ய நாட்டைச் சார்ந்த தாவரவியல் அறிஞரால் குளோரோ பில்லில் காணப்படும் வெவ்வேறு நிறமிப் பொருள்களை பிரித்தெடுக்க பயன்படுத்தப்பட்டது. அவர், ஒரு குறுகிய கண்ணாடிக் குழாயில், CaCO3 ஐக் கொண்டு இறுக்கமாக பொதிக்கப்பட்ட நிரல் வழியே இலைகளில் காணப்படும் குளோரோபில்லின் பெட்ரோலிய ஈதர் கரைசலை செலுத்தி, அதன் பகுதிப் பொருட்களை பிரித்தெடுத்தார். நிறமிப் பொருளில் காணப்படும், வெவ்வேறு பகுதிப் பொருட்கள் வெவ்வேறு பகுதிகளாக / பட்டைகளாக வெவ்வேறு நிறங்களில் பிரிந்தன. தற்போது இம்முறை நிறமற்ற பகுதிப் பொருட்களை பிரித்தெடுக்கவும் பயன்படுகிறது.
தத்துவம்:
நிலையான நிலைமை (Stationary Phase) மற்றும் நகரும் நிலைமை (Mobile Phase) ஆகிய இரு நிலைமைகளுக்கிடையே ஒரு கரிமச் சேர்மத்தின் தெரிந்தெடுத்த பகிர்வு (Selective distribution) வண்ணப்பிரிகை முறையின் அடிப்படைத் தத்துவமாகும். நிலையான நிலைமை என்பது திண்மப் பொருளாகவோ அல்லது திரவப்பொருளாகவோ இருக்கலாம். அதே நேரத்தில் நகரும் நிலைமையானது திரவமாகவோ அல்லது வாயுவாகவோ இருக்கலாம். நிலையான நிலைமை திண்மப்பொருளாக உள்ளபோது, நகரும் நிலைமை திரவமாகவோ அல்லது வாயுவாகவோ இருக்கும் நிலையான நிலைமை திடப்பொருளாக உள்ள போது பிரித்தெடுத்தலின் அடிப்படை பரப்புக் கவருதல் (adsorption) ஆகும். நிலையான நிலைமை திரவப்பொருளாக இருப்பின், பிரித்தெடுத்தலின் அடிப்படை பங்கிடுதில் (partition) ஆகும்.
எனவே நகரும் கரைப்பானின் இயக்க விளைவினால், வெவ்வேறு விகிதங்களில் ஒரு நுண்துளைத்துகள் ஊடகத்தின் வழியே ஒரு கலவையில் உள்ள தனித்த பகுதிப் பொருள்கள் பிரிக்கப்படுதல் வண்ணப்பிரிகை முறை என வரையறுக்கலாம். வண்ணபிரிகை முறையில் பல்வேறு முறைகள் பின்வருமாறு
1. குழாய் வண்ணப் பிரிகை முறை
2. மெல்லிய அடுக்கு பிரிகை முறை
3. தாள் பிரிகை முறை
4. வாயு-திரவ பிரிகை முறை
5. அயனி பரிமாற்ற பிரிகை முறை
பரப்புக்கவர் வண்ணப்பிரிகை
இம்முறை வெவ்வேறு சேர்மங்கள், பரப்புக்கவர் பொருள் மீது வெவ்வேறு அளவுகளில் பரப்புக் கவரப்படுகின்றன என்ற தத்துவத்தின் அடிப்படையிலானது.
சிலிக்காக் களி மற்றும் அலுமினா ஆகியன பொதுவாக பயன்படுத்தப்படும் பரப்புக்கவர் பொருட்களாகும். நிலையான நிலைமையின் வழியே மாறுபடும் தூரங்களில் கலவையின் பகுதிப் பொருள்கள் நகர்கின்றன. குழாய் வண்ணப்பிரிகை முறை மற்றும் மெல்லிய அடுக்கு வண்ணப்பிரிகை முறை ஆகியன வகையீட்டு பரப்புக்கவர்தல் தத்துவத்தின் அடிப்படையிலானவை.
குழாய் வண்ணப்பிரிகை முறை
இம்முறையானது, அடிப்புறத்தில் அடைப்புக்குழாய் பொருத்தப்பட்டுள்ள ஒரு நீண்ட கண்ணாடி குழாயின் வழியே நிகழ்த்தப்படும் ஒரு எளிய வண்ணப்பிரிகை முறை ஆகும். இம்முறையானது ஒரு குழாயில் நன்குபொதிந்து வைக்கப்பட்டுள்ள பரப்புக்கவர் பொருள் வழியே (நிலையான நிலைமை) கலவையினை செலுத்தி அதனின் பகுதிப்பொருட்களை பிரித்தெடுத்தலை உள்ளடக்கியது. பரப்புக்கவர் துகளை தாங்கியிருக்க ஏதுவாக குழாயின் அடிப்பகுதியில் பஞ்சு அல்லது கண்ணாடி இழை வைக்கப்பட்டுள்ளது. (கிளர்வுற்ற அலுமினியம் ஆக்ஸைடு (அலுமினா), மெக்னீசியம் ஆக்ஸைடு, ஸ்டார்ச்) போன்ற தகுந்த பரப்புக்கவர் பொருளானது குழாயினுள் சீராக பொதிந்திருக்குமாறு செய்யப்படுகிறது. இவ்வாறு பரப்புக் கவர் பொருளால் நிரப்பப்பட்ட குழாயின் மேற்புறம் தூய்மை செய்யப்பட வேண்டிய கலவை வைக்கப்படுகிறது. திரவ நிலையில் உள்ள அல்லது திரவக் கலவையால் ஆன நகரும் நிலைமை ஆனது குழாயின் வழியே பொதுவாக கீழ் நோக்கி நகரும் வகையில் சேர்க்கப்படுகிறது.

வெவ்வேறு பகுதிப் பொருள்கள் அவைகள் எந்த அளவிற்கு பரப்புக் கவரப்பட்டுள்ளது என்பதன் அடிப்படையில் முழுமையாக பிரித்தெடுக்கப்படுகின்றன. அதிக அளவில் எளிதாக நன்கு பரப்புக்கவரப்படும் பொருள் குழாயின் மேற்புறத்திலேயே இருந்து விடுகிறது. மற்றவை கீழ்புறம் நோக்கி வெவ்வேறு தூரங்களில் நகர்வதால் அவைகள் குழாயின் வெவ்வேறு இடங்களில் சேகரமாகின்றன.
மெல்லிய அடுக்கு வண்ணப்பிரிகை முறை
இம்முறை மற்றுமொரு பரப்புக்கவர் வண்ணப்பிரிகை முறையாகும். மிகச் சிறிதளவு பகுதிப்பொருட்கள் இருப்பினும் அக்கலவையை இம்முறையினைப் பயன்படுத்தி பிரித்தெடுக்கலாம். ஒரு கண்ணாடித் தகட்டின் மீது செல்லுலோஸ், சிலிக்காக் களி அல்லது அலுமினா போன்ற பரப்புக்கவர் பொருளால் ஒரு மெல்லிய அடுக்கு உருவாக்கப்படுகிறது. இத்தட்டானது வண்ணத்தட்டு அல்லது மெல்லிய அடுக்கு வண்ணப்பிரிகைத்தட்டு என அழைக்கப்படுகிறது. இத்தட்டினை உலர்த்திய பின்னர், அதன் ஒரு முனைக்கு அருகில் மேற்புரத்தில் ஒரு துளி கலவை வைக்கப்படுகிறது. மேலும் இந்த தட்டானது நகரும் நிலைமை (கரைப்பான்) அடங்கிய மூடிய கலனில் வைக்கப்படுகிறது. நகரும் நிலைமையானது, நுண்புழை ஏற்றத்தின் விளைவாக மேல்நோக்கி நகர்கிறது.
கலவையில் உள்ள ஒவ்வொரு பகுதிப்பொருட்களும் அவைகள் எந்த அளவிற்கு பரப்புக்கவரப்பட்டுள்ளதோ, அதற்கேற்றவாறு மேல் நோக்கி நகர்ந்து செல்லும் நகரும் நிலைமையுடன் (கரைப்பானுடன்) சேர்ந்து வெவ்வேறு தூரங்களில் நகர்கின்றன. இதனை இறுத்திவைத்திருத்தல் காரணி (Rf- Retention factor) மதிப்பின் மூலம் அறியலாம்.
Rf = அடிக்கோட்டிலிருந்து சேர்மம் நகர்ந்த தொலைவு (x) / அடிக்கோட்டிலிருந்து கரைப்பான் நகர்ந்த தொலைவு (y)

கலவையின் பகுதிப்பொருட்கள் நிறமுடையதாக இருப்பின் TLC தட்டில் அவற்றினை நிறமுள்ள புள்ளிகளாக காண இயலும். நிறமற்ற சேர்மங்களை uv ஒளி அல்லது அயோடின் படிகங்களை பயன்படுத்துதல் அல்லது தகுந்த வினைப்பொருளை பயன்படுத்துதல் மூலம் கண்டுணரலாம்.
பங்கீட்டு வண்ணப்பிரிகை தாள் வண்ணப்பிரிகையானது பங்கீட்டு வண்ணப்பிரிகை முறைக்கு ஒரு எடுத்துக்காட்டு ஆகும். மெல்லிய அடுக்கு வண்ணப்பிரிகை முறையில் பின்பற்றப்படும் அதே செயல்முறை இங்கும் பின்பற்றப்படுகிறது. ஆனால் இங்கு ஒரு காகிதத் துண்டு பரப்புக்கவர் பொருளாக செயல்படுகிறது. இம்முறையில் நிலையான மற்றும் நகரும் நிலைமைகளுக்கிடையே வெவ்வேறு விகிதங்களில் பகுதிப்பொருள்கள் பங்கிடப்படுகின்றன. இம்முறையில் வண்ணப்பிரிகை காகிதம் எனப்படும் தனித்துவமிக்க காகிதம் நிலையான நிலைமையாக பயன்படுத்தப்படுகிறது.
ஒரு வண்ணப்பிரிகை தாளின் அடிப்பகுதியில் கலவைக் கரைசலானது ஒரு புள்ளியாக வைக்கப்படுகிறது. இந்த தாளானது, தகுந்த கரைப்பானில் தொட்டுக்கொண்டிருக்குமாறு தொங்கவிடப்படும் போது, நகரும் நிலைமையாக செயல்படும் கரைப்பானானது கலவையின் வழியே மேல்நோக்கி நகர்கிறது. வண்ணப்பிரிகைகளுக்கு பயன்படுத்தப்படும் நிலையான மற்றும் நகரும் நிலைமைகளுக்கிடையே பகுதிப்பொருட்கள் பங்கிடப்படுவதன் அடிப்படையில் காகிதமானது குறிப்பிட்ட சில பகுதிப்பொருட்களை தேங்கியிருக்கச் செய்கிறது. வண்ணப் பிரிகையில் துவக்கத்தில் புள்ளி இடப்பட்ட இடத்திலிருந்து வெவ்வேறு பகுதிப்பொருட்களின் நிலை வெவ்வேறு தூரங்களில் அமையும். நிறமற்ற பகுதிப்பொருட்களை uv ஒளிக் கொண்டோ அல்லது தகுந்த தெளிப்புக் காரணியைக் கொண்டோ அறிந்துணர முடியும்.
கருத்து வரைபடம்

இணையச் செயல்பாடு
தாள் வண்ணப்பிரிகை முறை
இச்செயல்முறையை பயன்படுத்துவதன் மூலம், நீங்கள் E102, மற்றும் E131 ஆகிய நிறப் பொருட்களை கண்டறிவதற்காக தாள் வண்ணப்பிரிகை முறை பயன்படுத்துவதற்கு கற்றுக்கொள்வீர்கள்.
(http://www.physics-chemistry-interactive- flash-animation.com/matter_change_
state_measurement_mass_volume/ chromatography_high_school.htm
உரலிக்குச் செல்க அல்லது வலது புறத்தில் உள்ள விரைவுத் துலக்கக் குறியீட்டினை (QR code) ஸ்கேன் செய்க.
நிலைகள்:
• இணையப் பக்கத்தினை திறந்து, கொடுக்கப்பட்ட உரலியை(URL) தட்டச்சு செய்க (அல்லது) விரைவுத் துலக்கக் குறியீட்டினை (QR code) ஸ்கேன் செய்க. மையத்தில் "Chromatography" எனும் சொற்பதத்தைக் காட்டும் வலைத்தளப் பக்கத்தை நீங்கள் காண முடியும். "Enter" எனும் சொல்லுடன் கூடிய அம்புகுறி உள்ளது. இப்பொழுது அம்புகுறியை சொடுக்கவும்.
• தற்போது வலைப்பக்கமானது, சோதனை அமைப்பு மற்றும் நிலைகளை விளக்கும் மேலும் பக்கத்தின் கீழ்ப்பகுதியில் "Chromatography" எனும் சொற்பதத்துடன் கூடிய அம்புகுறி இருக்கும். விளக்கத்தை படித்த பின்பு அம்புகுறியை மீண்டும் சொடுக்கவும்.
• தற்பொழுது படத்தில் காட்டியுள்ளவாறு வலைப்பக்கத்தை உங்களால் காணமுடியும்.
• இப்பொழுது, சிவப்புநிற பெட்டி பகுதியை சொடுக்கி மேலும் அழுத்தியவாறே கீழ்நோக்கி நகர்த்துவதன் மூலம் தாள் கரைதிரவத்தினை தொடுமாறு கீழிறக்கவும். இப்பொழுது சோதனையானது துவங்கும், மேலும் சில விநாடிகளில் முடிவுகளை நீங்கள் காண முடியும்.
• உருவகப்படுத்துதலுக்குப் பின்னர், சில மதிப்பீட்டு வினாக்களை நீங்கள் காண முடியும், அவற்றிற்கு பதிலளிக்க நீங்கள் முயற்சி செய்யலாம்.
