இயற்பியல் - மின்னோட்டவியல்: பாடச்சுருக்கம் | 12th Physics : UNIT 2 : Current Electricity
பாடச்சுருக்கம்
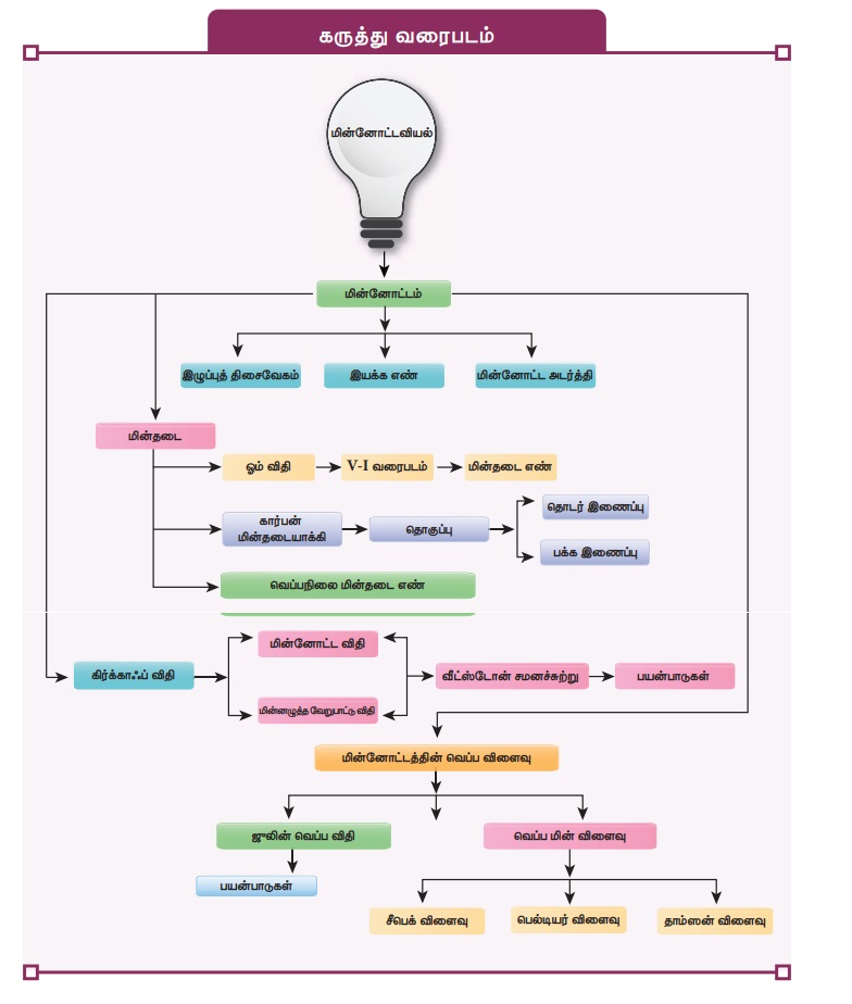
• கடத்தி வழியே பாயும் மின்னோட்டம் I = dQ/dt.
இங்கு dQ என்பது dt கால இடைவெளியில்கடத்தியின் ஒரு குறுக்கு பரப்பு வழியாக பாயும் மின்துகள்களில்
உள்ள மின்னூட்டத்தின் அளவு. மின்னோட்டத்தின் SI அலகு ஆம்பியர் (A). 1A = 1CS-1.
• ஒரு கடத்தியில் மின்னோட்ட அடர்த்தி J என்பது
ஓரலகு செங்குத்து பரப்பில் பாயும் மின்னோட்ட அளவு ஆகும்.(J=I/A)
• மின்னோட்டம் ஒரு ஸ்கேலர். ஆனால் மின்னோட்ட
அடர்த்தி ஒரு வெக்டர் ஆகும்.
• ஓம் விதியின் நுண் வடிவம் 
• ஓம் விதியின் பயன்பாட்டு வடிவம் V ∝ I, அல்லது V = IR. இங்கு I என்பது மின்னோட்டம்; R என்பது மின்தடை.
• கடத்தியின் மின்தடை R = V/I. இதன் SI அலகு
ஓம் (Ω) மற்றும்
1Ω=1V/A.
• பொருளின் மின்தடை R = p l/A இங்கு l என்பது
பொருளின் நீளம் மற்றும் A என்பது குறுக்குவெட்டுபரப்பு.
• பொருளின் மின்தடை எண் என்பது மின்னோட்டத்திற்கு
அது தரும் மின்தடையின் மதிப்பை நிர்ணயிக்கிறது.
• பல மின்தடையாக்கிகள் (R1, R2,
R3.........) தொடரிணைப்பில் இணைக்கப்படும் போது தொகுபயன் மின்தடை Rs
= (R1 +R2 +R3.......)
• பல மின்தடையாக்கிகள் பக்க இணைப்பில் (R1,
R2, R3.........) இணைக்கப்படும்போது தொகுபயன் மின்தடை 1/Rp=
1/R1 + 1/R2 + 1/R3 +............
• கிர்க்காஃப்பின் முதல் விதி (மின்னோட்ட விதி
அல்லது சந்தி விதி): எந்த ஒரு சந்தியிலும் சந்திக்கின்ற மின்னோட்டங்களின் குறியியல்
கூட்டுத்தொகை சுழி ஆகும்.
• கிர்க்காஃப்பின் இரண்டாவது விதி (மின்னழுத்த
வேறுபாட்டு விதி அல்லது சுற்று விதி): ஒரு மூடிய சுற்றின் எந்தவொரு பகுதியிலும் உள்ள
மின்னோட்டம் மற்றும் மின்தடைகளின் பெருக்கற்பலன்களின் குறியியல் கூட்டுத்தொகையானது
அந்த மூடிய மின் சுற்றிலுள்ள மின்னியக்கு விசைகளின் குறியியல் கூட்டுத்தொகைக்குச் சமமாகும்.
• மின்திறன் என்பது மின்னாற்றல் அளிக்கப்படும்
வீதம் ஆகும்.
• V எனும் மின்னழுத்த வேறுபாட்டின் குறுக்கே
பாயும் மின்னோட்டம் I எனில், மின்சுற்றுக்கு அளிக்கப்படும் திறன் P = IV.
• ஒரு மின் தடையில் (R) வெப்பமாக மாற்றப்படும்
மின்திறன் P = I2R =V2/R.
• 1கிலோவாட்மணிக்குச் சமமான ஆற்றல் 1kWh =
3.6 x 106 J.
• மீட்டர் சமனச்சுற்று என்பது வீட்ஸ்டோன் சமனச்சுற்றின்
இன்னொரு வடிவம் ஆகும்.
• மின்னழுத்தமானி, மின்னழுத்த வேறுபாட்டை ஒப்பிட
பயன்படுகிறது.
• ஜுலின் வெப்ப விதி H = VIt (அல்லது) H =
I2Rt.
